中国正义反腐网-《反腐廉政月刊》杂志社综合讯:近日,一张吉林省政府采购网的截图引发热议。图片显示,长春市交警支队在2018年购买了10辆单价逾36万元的哈雷摩托和160辆单价逾14万元的比亚乔摩托。网友批此举“奢侈”,糟蹋老百姓的钱。

▲长春女交警执勤时使用哈雷摩托车。(网络图片)
吉林省政府采购网信息显示,2018年8月15日,长春市交警支队采购了10辆品牌型号为哈雷FLHX的摩托车,每辆单价36.76万元人民币,以及160辆比亚乔MP3 500摩托车,每辆单价14.5万元人民币。该采购项目的中标供应商为上海风火轮摩托车有限公司,中标价格超过2,900万元。

▲ 吉林省政府采购网网站截图
时隔两年多,这一公告的截图在网络社交媒体引发热议。不少网友质问,“花谁的钱?”“真有必要吗?”“这真是拿纳税人的钱使劲造啊”,“就差(买)直升飞机了”,“国富民穷”。
9月15日,长春市公共资源交易中心一人员回应“澎湃新闻”媒体,称“政府网站不会有虚假、错误信息”,“机构采购一定是符合法律法规及相关规章制度。”长春市交警支队宣传处一负责人也声称,这批哈雷警用摩托车均是经过正规手续和流程购买,这两年也一直在用。
但是网友认为这些所谓回应“驴唇不对马嘴”。有人问,“没说手续不正规,大家质疑的是买这个有必要吗?”
“明面上的手续当然正规了,不正规那不就是被抓漏洞留证据了。但私底下摩托车卖家有没有给采购的经办人好处,那就不知道了。”
“手续正规,不代表就是对的。贪污腐败的被抓之前,说话都觉得是对的。”
也有网友指出,“东北经济都啥样了?在这上面花这么多钱。”有人回复说,“经济是不咋地,不代表政府没有钱花”,“不发达的只有老百姓,你去东北看看那些和xx(政府)有关的建筑,都美轮美奂。”“吉林是奇事一件接一件,《平安经》不就是吉林特产吗?吉林警界可能已经烂透了。”
除了吉林省,中国其它省市也存在购买高价警用摩托车的现象。记者查证发现,浙江政府采购网于2018年10月19日发布“杭州市公安局交通警察支队采购进口二轮摩托车”公告,写明采购13辆国宾护卫摩托车,预算超420万元,所选品牌为本田、宝马和哈雷,每辆均价约32.3万元。
▲浙江政府采购网网站截图
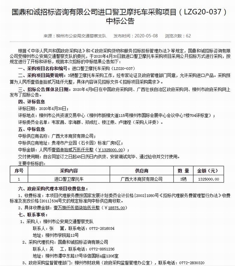
2020年5月9日,广西政府采购网发布“柳州市公安局交通警察支队进口警卫摩托车采购中标公告”,显示广西省柳州市交警支队采购3辆进口警卫摩托车,总中标金额为132.5万元,每辆均价约44.2万元。

▲广西政府采购网网站截图
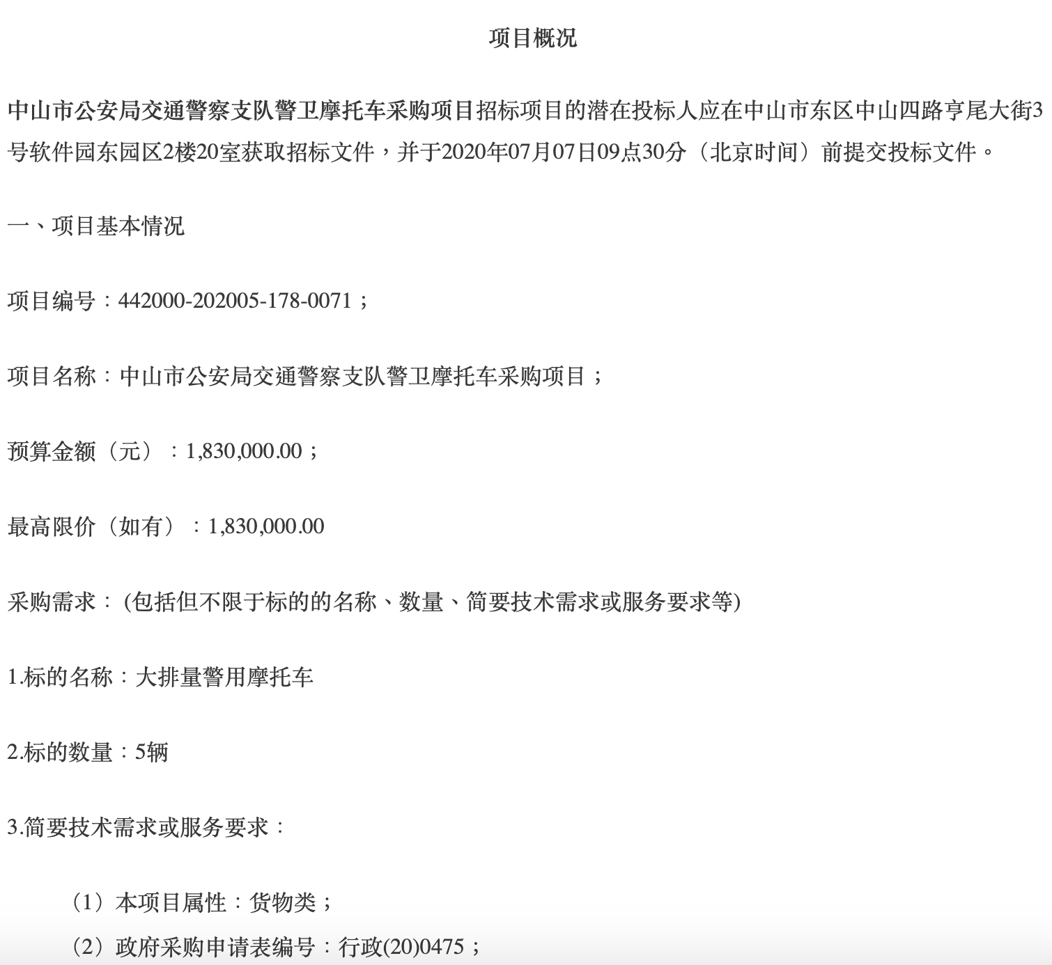
2020年6月15日,广东省中山市交警支队公开招标警卫摩托车采购项目,决定采购5辆大排量警用摩托车,预算金额183万元,每辆平均预算36.6万元。
▲广东政府采购网网站截图
有网友说,“根上烂了,这种事一点都不稀罕。今天骑36万的,明年骑360万的!去年年底二十多岁的吴h燕(吴花燕)死的时候骨瘦如柴,吃了5年馒头蘸酱!纳税人的钱有多少用在(政府人员)吃喝享受上了?公车摩托都36万了,背地里还不知道有多烂呢!真是烂透了。”



分享



